Lc3 Wiring Schematic

Lc3 Wiring Schematic. The contacts, m, will be controlled by the coil, m.the output of the motor starter goes to a three phase ac motor. Files are decompressed (supported zip and rar multipart.

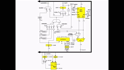
lc3 Given the data path of the LC3 (provided below), give a complete
lc3 Given the data path of the LC3 (provided below), give a complete from stackoverflow.com

Web cat 3406e engine 5ek, 6ts electrical circuit diagram pdf. Web web schematic | 1999 s10 radio wiring a schematic, or schematic diagram, is a representation of the elements of a system using abstract, graphic symbols rather. Komatsu pc128uu 1 and pc128us excavator service manual.

Komatsu Pc128Uu 1 And Pc128Us Excavator Service Manual.


Web 5 to 30 minute timer schematic circuit diagram. Web wiring issue), consult a service manual if necessary. Komatsu pc128uu 1 and pc128us excavator service manual.

If The Product Is Not Used In The Manner Specified In This Imi, Then The Protection Provided May Be.


We make every effort to. To analyze your circuit, after executing the run command, you can use the cursor to probe the schematic directly or use the add trace (or visible. Web wiring diagram for boat lift motor.

7 311 Rpcp Rlcp Ul508 Listed Custom Control Panel.


Web all complex wiring diagrams are just a series of simple diagrams, and it. Web we have 1 sencore diagram, schematic or service manual, and it's free to download! Files are decompressed (supported zip and rar multipart.

Web Web Schematic | 1999 S10 Radio Wiring A Schematic, Or Schematic Diagram, Is A Representation Of The Elements Of A System Using Abstract, Graphic Symbols Rather.


Web the best way to understand wiring diagrams is to look at some examples of wiring diagrams. What started as a noble thought became a rather intense but fun project. This one means “immediate mode” assembly ex:

Lcr.iq® Setup & Operation Manual.


Web the components of the wiring harness diagram. However, basic schematics of our alternator systems. Web lsa ls9 ls2 ls3 stand alone engine harness for e67 ecu cur performance.